X

Ders Hakkında Görüşlerinizi ve Sorularınızı Aktarmak İçin Yükleyiciyle İrtibata Geçin




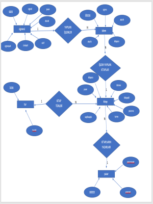
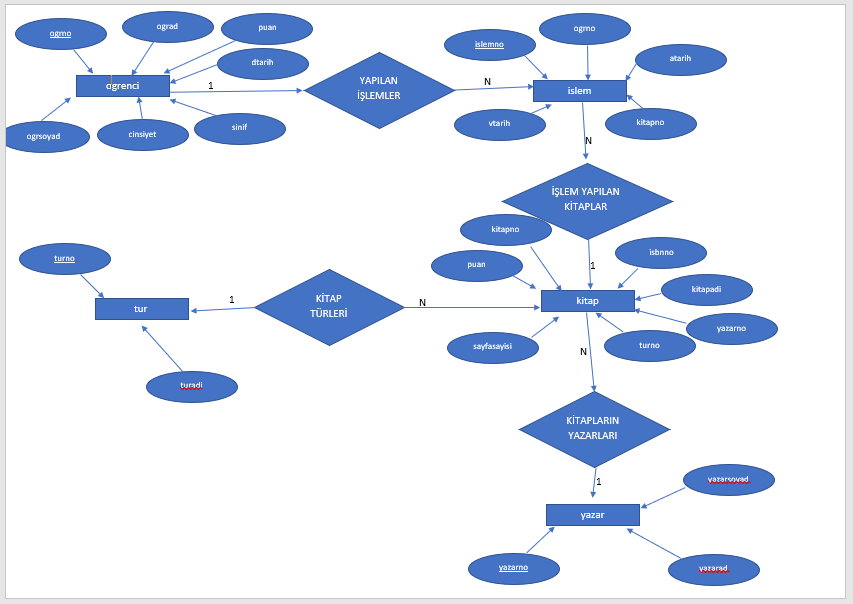
VERİ TABANI PROJE ÖDEVİ KÜTÜPHANE TAKİP PROGRAMI 160805042-CİHAN TEKİNER

Yükleyen
Görüntülenme Sa 3506
Proje Dosyası İndir

Detaylı Rapor

  • Bilgisayar Ağları

    Ağ Kurulum

  •    
  • Java

    Rehberlik Otomasyonu

  •    
  • Veri Tabanı Uygulamaları

    BİLGİSAYAR SATIŞ

  •    
  • Veri Tabanı Uygulamaları

    Araç Kiralama

  •    
  • Bilgisayar Ağları

    Bilgisayar Ağları Final Projesi

  •    
  • Veri Tabanı Uygulamaları

    Sinema Otomasyonu(MYSQL)

  •    
  • Bilgisayar Ağları

    Bilgisayar ağları rapor

  •    
  • Veri Tabanı Uygulamaları

    Oto Kiralama Veritabanı Sistemi (MySQL)

  •