X

Ders Hakkında Görüşlerinizi ve Sorularınızı Aktarmak İçin Yükleyiciyle İrtibata Geçin




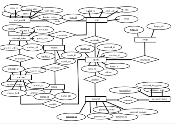
BİLGİSAYAR SATIŞ

Yükleyen
Görüntülenme Sa 3126
Proje Dosyası İndir

Detaylı Rapor

  • Bilgisayar Ağları

    FİNAL PROJESİ

  •    
  • Java

    Anaokulu Otomasyonu

  •    
  • Bilgisayar Ağları

    Cisco Packet Tracert

  •    
  • Veri Tabanı Uygulamaları

    Kafe-Restoran

  •    
  • Bilgisayar Ağları

    BİLGİSAYAR AĞLARI FİNAL ÖDEVİ MEVLÜT CAN MEYDANERİ_160805024

  •    
  • Java

    Personel Takip Otomasyonu

  •    
  • Veri Tabanı Uygulamaları

    VERİ TABANI PROJE ÖDEVİ KÜTÜPHANE TAKİP PROGRAMI 160805042-CİHAN TEKİNER

  •    
  • Bilgisayar Ağları

    BİLGİSAYAR AĞLARI FİNAL ÖDEVİ

  •