X

Ders Hakkında Görüşlerinizi ve Sorularınızı Aktarmak İçin Yükleyiciyle İrtibata Geçin




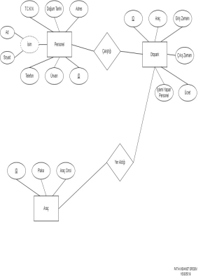
Otopark Veritabanı - 160805019 - Fatih Mehmet ERDEM

Yükleyen
Görüntülenme Sa 3955
Proje Dosyası İndir

Detaylı Rapor

  • Bilgisayar Ağları

    Bilgisayar Ağları Dersi Final Projesi

  •    
  • Veri Tabanı Uygulamaları

    Kitap Satış Otomasyonu

  •    
  • HTML

    KİŞİSEL BAKIM BLOĞU

  •    
  • Java

    Kütüphane Otomasyonu

  •    
  • Bilgisayar Ağları

    Cisco Packet Tracer

  •    
  • Bilgisayar Ağları

    bilgisayar ağları final projesi

  •    
  • HTML

    MINDSTROMS BLOG SAYFASI

  •    
  • Bilgisayar Ağları

    veteriner fakültesi ağ döşeme projesi - 160805020 - ali ihsan baş

  •