X

Ders Hakkında Görüşlerinizi ve Sorularınızı Aktarmak İçin Yükleyiciyle İrtibata Geçin




PDR

Yükleyen
Görüntülenme Sa 3606
Proje Dosyası İndir

Detaylı Rapor

  • Java

    Yetiştirme Yurdu Otomasyonu

  •    
  • Bilgisayar Ağları

    veteriner fakültesi ağ döşeme projesi - 160805020 - ali ihsan baş

  •    
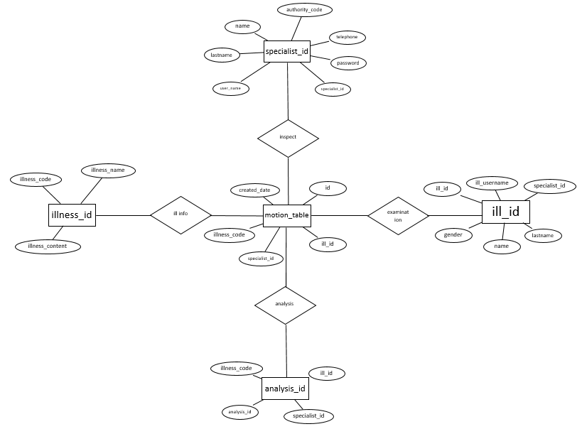
  • Veri Tabanı Uygulamaları

    Kitap Satış Otomasyonu

  •    
  • Bilgisayar Ağları

    Bilgisayar Ağları Kurulum

  •    
  • Java

    Tiyatro Bilet Otomasyon Sistemi

  •    
  • Bilgisayar Ağları

    Bilgisayar Ağları Final Projesi

  •    
  • Java

    Sinema Otomasyonu

  •    
  • Veri Tabanı Uygulamaları

    Veri Tabanı Yönetim Sistemleri Kargo Takip Otomasyonu

  •